近日,学院王进军教授团队在橘小实蝇摄食行为调控机制研究领域取得新进展,研究发现神经肽Sulfakinin(Sk)信号通路通过感知血淋巴中果糖水平,经胰岛素样肽介导形成摄食抑制的饱腹信号通路,为解析昆虫营养感知与摄食行为的调控网络提供了全新视角。相关研究成果以“Sulfakinin signaling sense circulating fructose and suppresses food consumption via insulin-ASlike peptide in Bactrocera dorsalis”为题发表于Advanced Science。

橘小实蝇是世界性重大入侵害虫,严重威胁水果产业,其摄食行为直接影响种群增长、繁殖与寄主危害程度,解析其摄食行为的内在调控机制,是研发其绿色高效防控技术的关键。团队以橘小实蝇为研究对象,结合CRISPR/Cas9基因敲除、荧光原位杂交、免疫组化、转录组测序及行为学测定等多种技术手段,系统探究了Sk信号通路在营养感知与摄食调控中的作用及分子机制。研究发现Sk信号仅响应食物中营养糖,并抑制橘小实蝇对营养糖的进食。

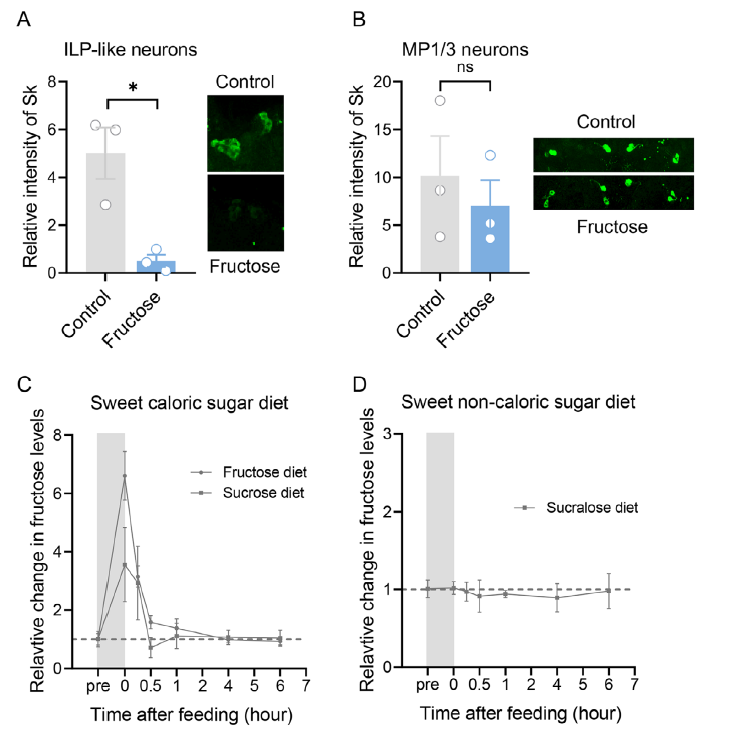
糖类代谢动态测定结果表明橘小实蝇取食营养糖(蔗糖、果糖)后,血淋巴中果糖水平会显著升高,而非营养糖(三氯蔗糖)则无此效应,证实果糖是触发其饱腹信号的关键营养因子。

图2 果糖诱导Sk分泌
进一步研究表明,果糖受体Gr43a是感知血淋巴果糖水平的核心传感器,其通过激活大脑间脑区的Sk-ILP神经元释放Sk成熟肽,启动下游信号通路。团队通过敲除Gr43a基因发现,突变体橘小实蝇丧失了对果糖的感知能力,无法正常诱导Sk释放,摄食行为显著增加。

图3 敲除GR43a促进橘小实蝇进食
同时,研究鉴定出Sk的特异性受体SkR1为信号传递的关键节点,Sk与SkR1结合后,可直接作用于表达胰岛素样肽5(ILP5)的胰岛素分泌细胞(IPCs),上调ILP5的表达,而ILP5作为最终的饱腹信号,直接抑制橘小实蝇的摄食行为,敲除SkR1或沉默ILP5基因均会导致橘小实蝇过度摄食。

图4 敲除Sk减低ILP5表达以促进橘小实蝇进食
基于以上研究,团队首次提出fructose-Gr43a-Sk-SkR1-ILP5 摄食调控通路:橘小实蝇取食营养性糖分后,血淋巴果糖升高被Gr43a感知,激活Sk-ILP神经元释放Sk,Sk结合SkR1后促进ILP5表达,最终传递饱腹信号抑制摄食,而该通路对无热量的非营养糖无响应,证实其为依赖营养感知的特异性调控通路。

图5 饱腹信号Sk通过并行神经调节回路协调抑制摄食行为机制图
博士生栗洪飞、董宝为该论文的共同第一作者,美国堪萨斯州立大学Yoonseong Park教授、王进军教授、蒋红波教授为共同通讯作者,西南大学为第一完成单位,本科生任证霖和硕士生朱学广、雷权参与了本研究工作。该研究得到了国家重点研发计划、国家自然科学基金、“111计划”和国家现代农业产业技术体系等项目的资助。
论文链接:http://doi.org/10.1002/advs.202514748
王进军教授团队长期从事重要农业害虫灾变机制及持续控制技术研究,近年来取得了系列进展,成果先后在PNAS、eLife、BMC Biology、Communications Biology、PLoS Genetics等重要刊物,为推动学科发展及人才培养积极贡献力量。
供稿:栗洪飞
初审:黄垭飞
复审:牛金志
终审:蒋红波