近日,学院孙现超教授团队在植物生长与抗病毒免疫平衡调控机制研究领域取得重要突破。研究发现,天冬酰胺合成酶NbAS-B通过其下游代谢物谷氨酸,同时调控植物光合作用与水杨酸介导的免疫通路,实现生长与抗病性的协同增效。基于此机制,团队进一步开发了负载聚谷氨酸的壳聚糖纳米凝胶(PGANPs),该材料可通过气孔高效进入植物组织,持续释放谷氨酸,兼具抗病毒与促生长双重功能,为作物病毒病绿色防控提供了新型纳米技术方案。相关研究成果以“Polyglutamate-loaded chitosan nanogels reprogram plant metabolism for increased growth and viral resistance”为题发表于 Nature Communications。

团队以本氏烟为研究对象,系统揭示了NbAS-B在调控植物生长与抗病毒免疫中的双重功能及其分子机制。研究发现,NbAS-B过表达可显著增强植物对TMV、PVX、TuMV等多种RNA病毒的抗性,并促进根系发育、株高增长及有机物积累,且该双重效应呈现表达剂量依赖性。CRISPR/Cas9编辑的nbas-b突变体则表现出与过表达相反的现象。

图1 NbAS-B增强植物抗病毒免疫并促进生长
多组学分析表明,NbAS-B介导的抗病毒免疫主要依赖其催化产物谷氨酸。谷氨酸通过激活谷氨酸受体NbGLR3.3,诱导钙信号传导,进而上调水杨酸合成关键基因ICS1及病程相关基因PR1的表达,激活下游免疫反应;而其促生长作用则与光合作用通路的重编程密切相关,过表达植株的净光合速率、叶绿素含量均显著提升。
为进一步将上述机制应用于生产实践,研究利用聚谷氨酸的生物相容性与壳聚糖的正电性,通过静电自组装技术合成了负载聚谷氨酸的壳聚糖纳米凝胶PGANPs,具有良好稳定性和缓释性能。荧光示踪与原生质体摄取实验证实,PGANPs可通过气孔进入叶片组织,通过植物蛋白酶降解为谷氨酸,诱导抗病相关基因表达。

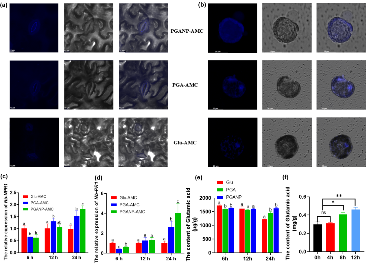
图2 PGANPs通过气孔进入植物细胞并参与系统抗性的诱导
在抗病毒效果方面,PGANPs处理的植株在TMV-GFP接种后,系统叶绿色荧光信号显著弱于谷氨酸单体及化学对照处理,病毒RNA积累量大幅降低。机制研究表明,PGANPs诱导的抗性依赖于NbGLR3.3受体及水杨酸信号通路,在nbglr3.3突变体及NahG水杨酸缺陷植株中抗病效应显著减弱。

图3 PGANPs通过GLR3.3–水杨酸通路增强抗病毒免疫
基于以上研究,提出了NbAS-B–谷氨酸–GLR3.3–水杨酸协同调控植物生长与免疫的分子模型。在此基础上,PGANPs作为调控该信号通路的纳米诱导剂,能够有效激活植物广谱抗病毒免疫,同时促进光合作用与碳氮代谢,实现“既防病、又促长”的双重效应,为作物病毒病绿色防控提供了全新策略。

图4 PGANPs协同调控植物抗病与生长的机制模式图
学院在读博士研究生乔刚为论文第一作者,孙现超教授为通讯作者,马小舟副教授和贵州大学蔡璘教授为共同通讯作者,西南大学为第一完成单位。博士研究生刘昌云、田绍锐,以及本科生杨娟、肖思怡参与了部分工作,法国国家科学研究中心Alberto Bianco教授及Corcelle Céline在文章修改过程的材料合成方面给予了帮助。该研究得到了国家自然科学基金(31870147,31670148,32570175)、中国烟草总公司重庆市公司科技项目(B20251NY1304,B20241NY1303 and B20241NY1310)等项目的资助。
孙现超教授团队长期从事植物病毒病害绿色防控及纳米生物技术应用研究,近年来在植物免疫调控、抗病毒纳米材料研发等方面取得系列进展,成果先后发表于Advanced Functional Materials,Plant Biotechnology Journal,Journal of Agricultural and Food Chemistry,Molecular Plant Pathology等国际重要期刊,为推动植物保护学科发展及绿色植保技术创新积极贡献力量。
论文链接:https://www.nature.com/articles/s41467-026-70753-0
供稿:孙现超
初审:黄垭飞
复审:牛金志
终审:蒋红波